1. Consulta, Ocorrência interna e Ocorrência externa
As suspeitas, queixas e denúncias que devem ser tratadas no âmbito do Sistema Integrado de Gestão do Risco e do Perigo referem-se aos vários tipos de maus-tratos descritos e/ou às situações de comportamentos inadequados ou proibidos do Código de Conduta.
Para efeitos de tipificação, consideram-se os seguintes dois tipos de situação:
-
Ocorrência externa – o membro da Direção recebe, de algum colaborador, voluntário, beneficiário, outra pessoa ou ainda por via anónima, a manifestação de suspeita ou denúncia sobre uma situação de maus tratos ocorrida fora do espaço e das atividades da instituição, e não envolvendo colaboradores/voluntários pertencentes a ela;
-
Ocorrência interna – o membro da Direção recebe, de algum colaborador, voluntário, beneficiário, outra pessoa ou ainda por via anónima: i) a manifestação de suspeita ou denúncia sobre uma situação de maus tratos ocorridos no espaço e/ou nas atividades do Arco Maior; ii) a manifestação de suspeita ou denúncia sobre um comportamento “inadequado” ou “proibido” envolvendo colaboradores/voluntários, independentemente de configurar ou não uma situação de maus tratos e de ter ocorrido ou não nos espaços e/ou atividades da obra.
Escutar, registar, agir
Cada situação é única, e não há fórmulas que sirvam para todas. Diz quem sabe que a experiência conta muito, e não há que temer pedir ajuda a quem sabe mais. O que se indica a seguir são notas de ajuda para a sequência habitual escutar – registar – agir. É bom manter a calma, ser discreto e não expressar inclinações ou tomar partidos (já que algumas suspeitas/denúncias poderão vir a revelar-se falsas, mesmo se bem intencionadas). No entanto, o bem-estar e a segurança da vítima e até da própria instituição (pela responsabilidade legal que tem) pedem que nenhuma suspeita ou denúncia fique por investigar[1].
Escutar
Quando alguém manifesta uma suspeita ou denúncia a um membro da Direção do Arco Maior ou a um(a) Coordenador(a) de Polo[2], ela pode corresponder a uma situação de maus tratos presente ou passada, a algo acontecido ao próprio, a um abuso que o próprio viu diretamente, ou por a pessoa ter visto algum sinal que a deixou preocupada. É importante que o membro da Direção ou o(a) Coordenador(a) de Polo:
-
Mantenha a calma, leve a sério o que a pessoa lhe diz, e agradeça-lhe o passo dado e a confiança de vir falar consigo.
-
Escute atentamente, deixando a pessoa contar ao seu ritmo e da sua forma (ao registar por escrito, no momento ou mais tarde, é importante usar os termos usados por quem denunciou). Ao mesmo tempo, garanta que está a entender corretamente o que está a ser dito, e se for preciso peça clarificação (sem sugerir outras palavras).
-
Não faça promessas que não podem ser mantidas (p.e. “podes falar que não direi a ninguém”). A informação será tratada com confidencialidade (“segredo protegido”), mas outras pessoas implicadas no processo terão acesso a ela.
-
Às vezes a questão do segredo pode limitar quem revela (segredo profissional de profissões como médicos, psicólogos e advogados). É importante também ter esses limites em conta.
-
Não faça comentários sobre a situação, sobre o alegado agressor, nem questione a veracidade do relato. Simplesmente acolha o que é dito, com atenção e proximidade.
-
No caso de uma alegação de abuso sexual, não faça perguntas intrusivas ou sugestionáveis, esse será o papel dos técnicos peritos a quem chamar de seguida. Não se mostre também “chocado” ou “enojado”, sob perigo de fazer parar a revelação. No caso de ser um menor reforce que ele fez bem em vir falar consigo, e que não é culpa dele o que está a contar[3].
-
Explique os passos seguintes que vai tomar. Quando a vítima é menor ou está a cargo, os pais/responsável legal devem ser contactados (a não ser que coloque a vítima em situação de perigo).
Registar
-
As suspeitas/denúncias recebidas devem ser passadas a escrito logo que possível. Se vir apropriado, peça licença para tomar notas no próprio momento do encontro. Registe o que considere informação necessária para que a situação possa ser objetivamente compreendida. O Anexo 1 contém a Ficha de Ocorrência a ser preenchida. Após o preenchimento inicial da Ficha de Ocorrência, os passos seguintes devem ir sendo registados (ver ponto seguinte), até ao momento do seu fecho.
-
Tenha-se em conta que as informações presentes na Ficha de Ocorrência são “dados sensíveis” e confidenciais, pelo que se deverá seguir os regulamentos gerais relativos à proteção de dados. Mais tarde, se for necessário, aprofundar-se-á o relato em contexto próprio (processo ou procedimento disciplinar, inquirição feita pelas entidades de 2ª linha ou pelas autoridades policiais, etc.).
-
Todas as Fichas devem estar guardadas num arquivo protegido da Direção da Associação, à guarda de um dos responsáveis pelo SIGRP nomeados. Ao final de cada ano servirão para fazer, com efeitos estatísticos e sem revelar qualquer dado confidencial, a avaliação e o balanço de ano (nº e tipo de consultas, nº e tipo de ocorrências, etc.).
-
Há que ter um cuidado particular com as alegações anónimas. O anonimato pode tornar o processo mais difícil, mas, por outro lado, pode ser útil diante da dificuldade de uma vítima ou testemunha se expressar.
Agir
-
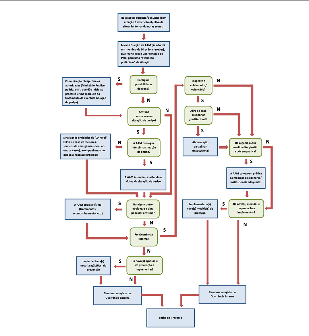
No caso de manifestação de suspeita ou denúncia, o membro da Direção faz, em conjunto com os coordenadores de cada polo, se for o caso, uma “avaliação preliminar” a partir dos dados que lhe foram passados (fazendo, caso seja necessário e de forma discreta, mais algumas averiguações). Poderá haver suspeitas/denúncias que se perceba, ainda nesta fase preliminar, que não correspondem à realidade, fechando-se assim o processo.
-
Caso se perceba que é necessário ou prudente investigar e agir com mais detalhe, ver-se-á que passos dar a seguir (ver o Fluxograma, a seguir):
-
Se se tratar de uma situação que configure a possibilidade de crime, é obrigatória a comunicação às autoridades judiciais (Ministério Público, polícia, etc.), que dão início ao processo-crime (corre paralelamente ao tratamento da situação de perigo).
-
A questão seguinte é se a vítima permanece em situação de perigo. Se sim, então a Direção deve avaliar se está capacitada para tratar da situação. Escolas, IPSS e outras instituições públicas e privadas pertencem ao conjunto das chamadas “entidades com competência em matéria de infância e juventude”, e devem por isso assumir o “primeiro nível” no tratamento das ocorrências com menores.
-
Caso a Associação não esteja capaz de tratar da situação, deve então sinalizá-la às instituições de “segundo nível” (CPCJ no caso de menores, Instituições de acolhimento, serviços de emergência social – Segurança Social, Linha de Emergência Social, etc. - nos outros casos). Neste caso a Direção da Associação procurará ficar disponível para acompanhar e colaborar no que seja necessário/ pedido.
-
Se a Associação assumir o tratamento da situação de perigo, estabeleça-se um plano de ação (p.e. contactar a família, conhecer melhor a situação articulando com testemunhas e outros serviços, etc.). Em aberto deve manter-se a possibilidade de recorrer às entidades de nível superior, no caso da situação assim o pedir.
-
-
A par com o afastamento da situação de perigo, surge a questão se existe algo mais em que a Associação possa apoiar a vítima (tratamento médico, acompanhamento psicológico, etc.), sempre em acordo com a família ou a instituição de acolhimento. Todos os meios necessários devem ser ativados.
-
A questão seguinte é se se trata de uma Ocorrência Interna ou Externa. No caso de ser Ocorrência Externa (que corresponde, na prática, a uma situação de maus tratos fora do Arco Maior), a última questão é se há alguma ação de prevenção que o Arco Maior possa levar a cabo, para diminuir/eliminar o risco de que novas situações semelhantes possam ocorrer/causar dano (p.e. formação aos professores, formadores e colaboradores, formação parental para as famílias/cuidadores, etc.). E fecha-se o processo, fazendo o registo de Ocorrência Externa.
-
No caso de se tratar de Ocorrência Interna (que significa, na prática, a existência de maus tratos dentro do Arco Maior e/ou a violação do seu Código de Conduta por parte de colaborador ou voluntário):
-
Se o agente em questão for ou tiver sido professor, formador, colaborador ou voluntário, surge a decisão, a tomar pelo Direção da Associação, se levanta ou não processo disciplinar (no caso de trabalhador do Arco Maior, nos outros casos a decisão será da Direção dos Agrupamentos Escolares que connosco cooperam), haver diálogo e dispensa/rescisão (no caso de voluntário ou prestador individual de serviços) ou entrar em contacto com a entidade prestadora de serviços (no caso de ser pessoa externa colocada na obra por essa entidade). Devem ser tidos em conta elementos como as explicações dadas, o reconhecimento da falta, a gravidade da ocorrência e a reincidência. O resultado final do processo pode ir desde o arquivamento, por um lado, ao despedimento por justa causa, rescisão de contrato, dispensa de voluntário ou pedido de substituição de trabalhador da entidade prestadora de serviços (ou rescisão de contrato com essa entidade), por outro. Pelas suas implicações legais, recomenda-se fortemente que todas estas situações (com exceção daqueles ligadas ao voluntariado) sejam conduzidas/acompanhadas por advogado, seguindo-se todos os procedimentos previstos na legislação pertinente.
-
Surge também a questão se há alguma medida disciplinar ou institucional, ligada à ocorrência, a pôr em prática: medidas disciplinares no caso de os agentes terem sido outros menores (seguindo-se também aqui a legislação pertinente, caso exista, p.e. o Estatuto do Aluno e Ética Escolar, no caso de procedimento disciplinar a aluno); ações de comunicação interna e/ou externa, etc.
-
Ainda antes de fechar o processo, ocorre perguntar se é necessário/aconselhável a implementação de novas medidas de proteção, capazes de prevenir nova ocorrência semelhante à ocorrência tratada.
-
Finalmente, fecha-se o processo com o registo de Ocorrência Interna.
-
Eis ainda alguns elementos importantes a ter em conta no tratamento das ocorrências:
-
Ao longo do processo deve cuidar-se, em primeiro lugar, da segurança e bem-estar da vítima. Deve-se também estar atento a eventuais tentações de agressividade e “vingança” por parte da pessoa acusada (em particular tratando-se de um professor, formador, colaborador/voluntário).
-
Ainda no caso de se tratar de uma Ocorrência Interna cujo suspeito é um professor, formador, colaborador ou voluntário, avalie-se se é bom o seu “afastamento preventivo” até os factos estarem inteiramente esclarecidos. Não pode ser esquecido, no entanto, que a pessoa é inocente até prova em contrário, e assim deve ser tratada.
-
Outro princípio a manter durante todo o processo é o da confidencialidade. No entanto, pode ser bom dar alguma explicação simples aos colaboradores do Arco Maior, para evitar boatos e acusações. Falar-se-á pouco, dos dados objetivos e sem tomar partidos ou conclusões, referindo apenas que a questão está a ser averiguada. Caso se torne necessário o contacto com a imprensa, então nada deverá ser dito sem o contacto e articulação prévia com o Direção da Associação.
-
Como referido anteriormente, o fecho do processo deverá incluir sempre a questão das aprendizagens retiradas. Pergunte-se se há melhorias a implementar na instituição, a nível de novas regras e procedimentos.
-
No caso de se vir a concluir que o suspeito era inocente, devem ser tomados todos os passos necessários para repor a sua boa fama.
Prazos a cumprir
Embora cada situação seja única, devem cumprir-se alguns prazos para o tratamento da manifestação de suspeita ou denúncia. A prioridade dada à averiguação dos factos e à resolução das situações é também expressão do compromisso da Associação com a proteção e o cuidado dos menores a seu cargo.
Os prazos indicados são os seguintes:
-
Caso haja possibilidade de crime e/ou a vítima esteja em situação de perigo, a ocorrência deve ser tratada no prazo máximo de 24 horas, e se possível no próprio dia;
-
Todas as demais ocorrências devem começar a ser tratadas num prazo máximo de 3 dias úteis;
-
Tentar-se-á que todo o processo não dure mais do que 3 semanas, evitando que se “arraste”.
No caso em que seja levantando processo de âmbito jurídico (processo disciplinar a colaborador, procedimento disciplinar a aluno, etc.), seguir-se-ão com rigor os prazos previstos na lei.
Porto, 30 de novembro de 2020
(este documento seguiu o modelo de proteção contra maus-tratos seguido pela Companhia de Jesus em Portugal)
[1] Os manuais da Keep Children Safe falam do principio ACT: i) Atuar segundo as próprias preocupações, em caso de dúvida avançar sempre; ii) centrado na Criança, pois a proteção dos menores deve ser a consideração mais importante; iii) o Tempo conta, é bom assegurar a resposta atempada, efetiva, confidencial e apropriada às questões do safeguarding.
[2] O começo da manifestação de uma suspeita/denúncia pode ser feito não só à Direção da Associação, aos Coordenadores dos Polos e a qualquer outro colaborador ou voluntário. Nesse caso é importante que o colaborador/voluntário perceba rapidamente se deve reencaminhar a pessoa (seja ela a vítima ou outra) para a Direção do Arco Maior, ou se a deve escutar com atenção. Por vezes há revelações que surgem num momento próprio e com a pessoa em quem se confia, por isso este cuidado na decisão. As indicações sobre o “escutar” são também válidas para estas situações.
[3] Existe muitas vezes nas crianças o que chama o “Síndrome do segredo do abuso sexual”. Por isso os peritos costumam perguntar sobre a existência de situações que são “confusas”, que “assustam” ou das quais a criança “não quer falar, por medo a trair” as pessoas de quem se gosta.

Fluxograma: Tratamento de suspeitas e denúncias